ADIC | El Salvador

Personal del equipo de Salud y Nutrición delegado en Tacuba, durante la visita técnica de Iñaki Díaz representante de Actúa Siglo XXI, entidad socia de ADIC.

Nosotros

Somos una ONG sin fines de lucro que fue fundada el 10 de septiembre de 1990, y surgió con el fin de trabajar por mejorar la calidad de vida de la población más desfavorecida de El Salvador.

Objetivo

Promover, ejecutar y desarrollar programas para la mejora de vida de las poblaciones de escasos recursos económicos, discriminados, campesinos e indígenas en el territorio nacional; así como la organización comunitaria como un mecanismo de participación ciudadana y desarrollo local.

Misión

Promover el fortalecimiento democrático de las organizaciones de base, el desarrollo humano sostenible, generar oportunidades y ayudar a solventar las necesidades básicas de las comunidades rurales de El Salvador, a través del apoyo y acompañamiento de los sectores más desfavorecidos, con el propósito de ganar espacios de actuación favorables y dignos que permitan superar las condiciones de exclusión y pobreza.

Visión

Que ADIC sea una ONG trabajando en el beneficio integral de los sectores menos favorecidos como son la población infantil, los jóvenes y las mujeres. Promoviendo el desarrollo humano, la participación ciudadana y la equidad de género desde los valores de justicia social y solidaridad. Que sus integrantes trabajen con profesionalismo y calidad humana en beneficio de las familias y comunidades más vulnerables e inaccesibles de El Salvador.

Valores

  • Cooperación
  • Participación
  • Equidad
  • Honradez
  • Respeto

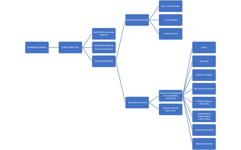
Estructura organizativa de ADIC

Quiénes nos ayudan: